Economics
Abhay Rathore
Aug 31, 2023, 08:05 PM | Updated Sep 01, 2023, 08:40 AM IST
Save & read from anywhere!
Bookmark stories for easy access on any device or the Swarajya app.


India's workforce dynamics, especially post-Covid, have been under scrutiny, and a recent report from Jefferies, a leading investment banking firm, sheds light on several crucial aspects that can shape our understanding of India's employment landscape.
The report delves into the intricacies of the Periodic Labour Force Survey (PLFS) data, revealing substantial job creation in recent years.

Amidst this encouraging trend, there are nuances that highlight the changing demographics and shifting demands of the job market.
Here are six key takeaways that Equity Research emphasizes in its analysis:
1. PLFS findings reveal significant job creation
The data from PLFS (Periodic Labour Force Survey) conducted annually by the Government shows that many new jobs were created. Outside of farming, the economy added 41 million new jobs between 2018 and 2022. This is a positive trend because during the same time, 48 million people became of working age.
The trade and transport sector created the most new jobs, with e-commerce and delivery services being a big part of it. Construction was the second largest job creator with 14 million new jobs in the last four years.

2. Gradual decrease in the supply of new labor
The number of new workers entering the job market is slowing down. It was highest at 16 million per year between 2011 and 2014, but it's now around 14 million per year over the last decade.

This figure is expected to go down to 10 million per year over the next decade due to a change in the demography. Considering that about 61 per cent of these people are looking for jobs, the number seeking jobs would decrease from 9.5 million per year in 2011-2014 to around 6 million per year by 2030.
3. Rise in the demand for jobs
While the demand for jobs will be increasing, a rise in capital expenditure activities will also lead to a higher demand for workers. In the construction sector, the number of jobs created can increase significantly due to higher investments.
According to the report, the construction sector's GDP is expected to grow by over 7.5 per cent annually for the next five years, and the sector would also be creating 6-7 million jobs per year. This could accommodate most of the new workforce.
Additionally, other non-agricultural sectors are expected to create 3-4 million jobs per year, making room for more workers to shift from agriculture to more value-added roles.
4. Transition from agriculture to non-agricultural sectors
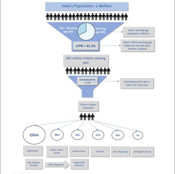
There's potential for employment to move from agriculture to non-agricultural sectors. There seems to be a lot of disguised unemployment in agriculture, with a large portion of the workforce (255 million people) contributing only a small percentage (15.6 per cent) to the GDP.
This suggests that around 3-4 million workers could shift from agriculture to other sectors each year. This shift is expected to accelerate to 5-7 million per year from 2030 onwards, which could potentially improve farmers' incomes and create a growing middle class.
5. Impact of skill development programs
The Ministry of Skill Development and Entrepreneurship (MSDE) in partnership with the National Skill Development Corporation (NSDC) has introduced four schemes to provide training to people with low literacy over the past four years.
However, the job placement rate for these candidates after training is still relatively low at 20-25 per cent. This could improve with better training and increased demand for skilled workers.
6. Promising Trends in Job Enrolments
EPFO (Employees' Provident Fund Organization) payroll data from the past five years suggests a substantial net increase of 10 million new enrolments per year.
Although, this might reflect formalisation of existing jobs being added to the EPFO rather than entirely new job creations, it still indicates improving employment conditions.


Additionally, the report highlights that female labour force participation rates have been following an upward trend for the last 5 years, closing FY22 at 32.8 per cent.
More than two million jobs have been created by startups such as Ola, Uber, Zomato, Swiggy, Delhivery, and their supporting industries. This will be catered to by people shifting from agriculture to non-agricultural sectors, new working age population, and increasing female participation
FY22’s unemployment rate of 4.1 per cent was a 5-year low, providing further evidence that job creation will slowly outpace the working population,` thus inevitably driving wages up.
Abhay Rathore is Staff Writer at Swarajya.